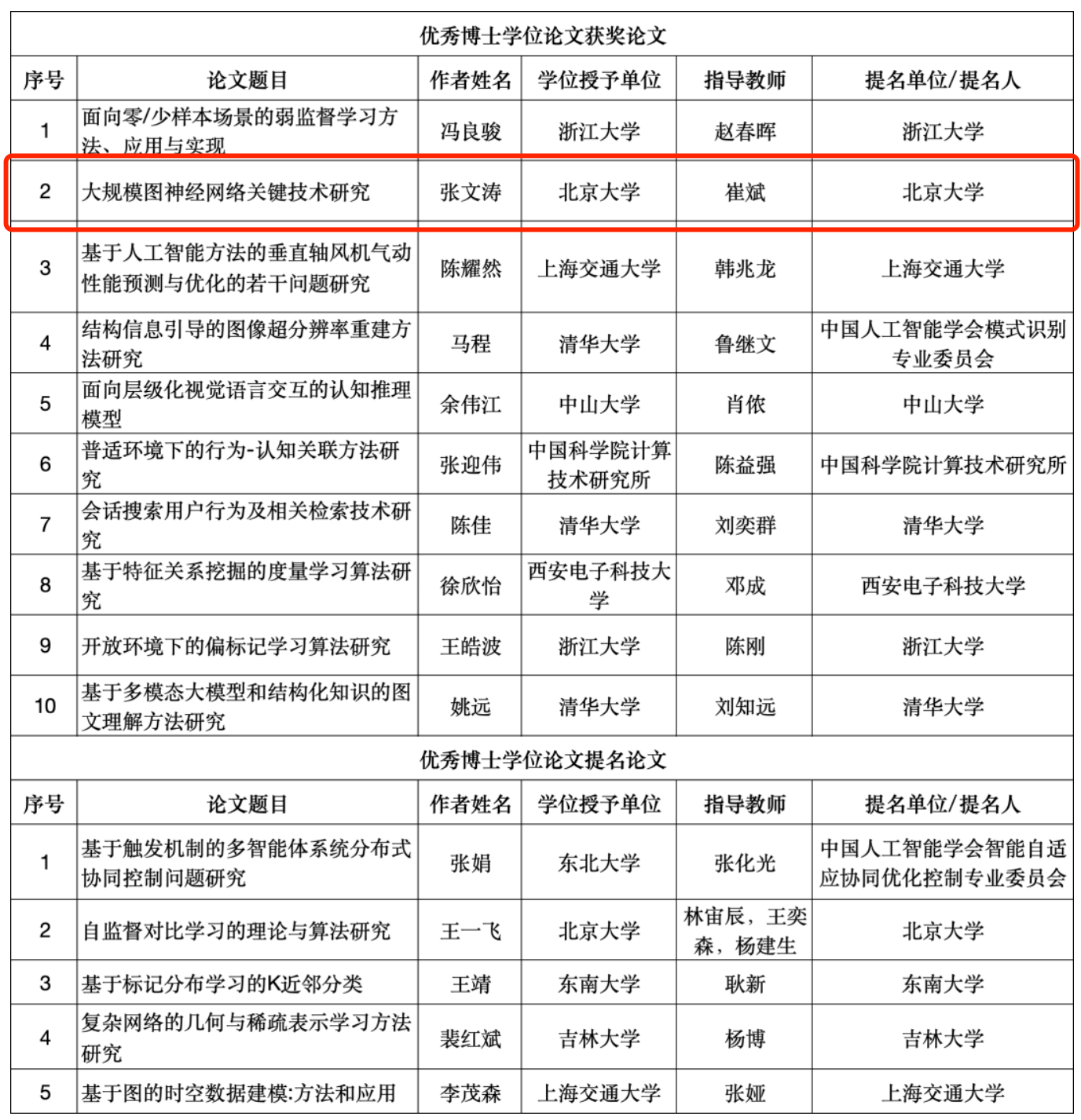
近日,中国人工智能学会公布了2023年度“吴文俊人工智能科学技术奖”,其中计算机学院崔斌教授指导的2022届博士毕业生张文涛以毕业论文“大规模图神经网络关键技术研究”获得优秀博士学位论文奖。
“吴文俊人工智能科学技术奖”由中国人工智能学会2011年发起主办,得到中国智能科学研究的开拓者和领军人、首届国家最高科学技术奖获得者、中国科学院院士、中国人工智能学会名誉理事长吴文俊的支持,是中国历史上第一次以“人工智能”命名的奖项,被外界誉为“中国智能科学技术最高奖”。据悉,2023年中国人工智能学会共最终选出10篇优秀博士学位论文和5篇提名论文。
2023年中国人工智能学会优秀博士学位论文名单

博士学位论文介绍
张文涛的博士学位论文主要研究大规模图神经网络的关键技术,选题具有重要的理论意义和实践价值。文章的主要贡献和创新点在于:1)在数据层面,提出了多种大规模高效图数据标注方法; 2)在模型层面,进一步以数据为中心,提升图神经网络模型在数据不完美场景下的预测能力;3)设计和实现了一个大规模图神经网络系统,并在该系统上进行了多种图任务场景的对比。
论文作者张文涛介绍
张文涛,北京大学国际机器学习研究中心助理教授、研究员、博士生导师。于2022年在北京大学计算机学院获博士学位,曾任职于腾讯机器学习平台部、Apple AIML以及Mila人工智能实验室。研究兴趣为以数据为中心的机器学习、图机器学习、机器学习系统和交叉学科应用(如生成式AI和AI4Science)。 近5年在机器学习(ICML/NeurIPS/ICLR)、数据挖掘(KDD/WWW)和数据管理(SIGMOD/VLDB/ICDE)等领域发表CCF-A类论文40余篇,并获得多个最佳论文奖(如第一作者获WWW’22 Best Student Paper Award 和 通讯作者获APWeb-WAIM’23 Best Paper Runner Up Award)。领导或参与开源了多个机器学习系统,如大规模图学习系统SGL、分布式机器学习系统Angel、和黑盒优化系统OpenBox。曾获2021年度亚太地区唯一的Apple Scholar、2022世界人工智能大会云帆奖,北京大学/北京市/中国人工智能学会优秀博士学位论文奖。

指导教师崔斌介绍
崔斌,北京大学计算机学院教授、教育部长江学者特聘教授,IEEE Fellow,担任北京大学计算机学院副院长、数据科学与工程研究所所长,在顶级国际会议和期刊发表学术论文200余篇,包括SIGMOD、VLDB、ICDE、KDD、NeurIPS、ICML、TKDE、TOIS等,并多次获得包括NSR期刊2016最佳论文、WWW 2022国际会议最佳学生论文、VLDB 2022国际会议最佳可扩展数据科学论文等奖励。自2006年起主持和承担数十个科研项目,包括国家自然科学基金重点项目、国家重点研发计划课题、核高基重大专项、以及部委资助项目等。中国计算机学会杰出会员,IEEE高级会员, ACM会员,中国计算机学会数据库专委会副主任,VLDB理事会理事。担任Springer期刊DSE主编,IEEE TKDE、VLDB Journal、DAPD等国际期刊编委,担任顶级会议VLDB 2024大会主席,数十个国际顶级会议的程序委员会委员。曾获得2008年微软亚洲研究院“微软青年教授奖”,2009年中国计算机学会“CCF 青年科学家奖”,2014年教育部自然科学二等奖等奖项。指导的学生曾多次获得北京大学优秀博士学位论文、北京市优秀博士学位论文、中国人工智能学会优秀博士学位论文、CCF优秀博士学位论文、ACM中国优秀博士学位论文、微软学者、苹果奖学金、谷歌奖学金等荣誉。

张文涛(左)与导师崔斌教授(右)
学会简介
中国人工智能学会成立于1981年,是我国人工智能领域唯一的国家级学会。为推动中国智能科学与技术领域的科技进步,鼓励创新性研究,促进青年人才成长,中国人工智能学会从2011年开始每年一次评选CAAI优秀博士学位论文。学会每年评选优秀博士学位论文数不超过10篇,是我国在人工智能领域最具权威的博士论文评选,该奖项已成为计算机、信息处理和人工智能等领域的重要奖项。